科研实力
Academic research
发布时间:2025-09-19
点击次数: 【创新突破】"外伤诊疗两步走"开启创伤治疗新时代
——河南冰媛生物科技引领医疗技术革命
在生命科学与中医技术深度融合的今天,河南冰媛生物科技有限公司突破性提出"外伤诊疗两步走"创新理念,
彻底颠覆传统创伤治疗模式。该技术通过独特的双阶段修复机制,实现创伤快速无痕愈合,标志着外伤治疗进入全新时代。
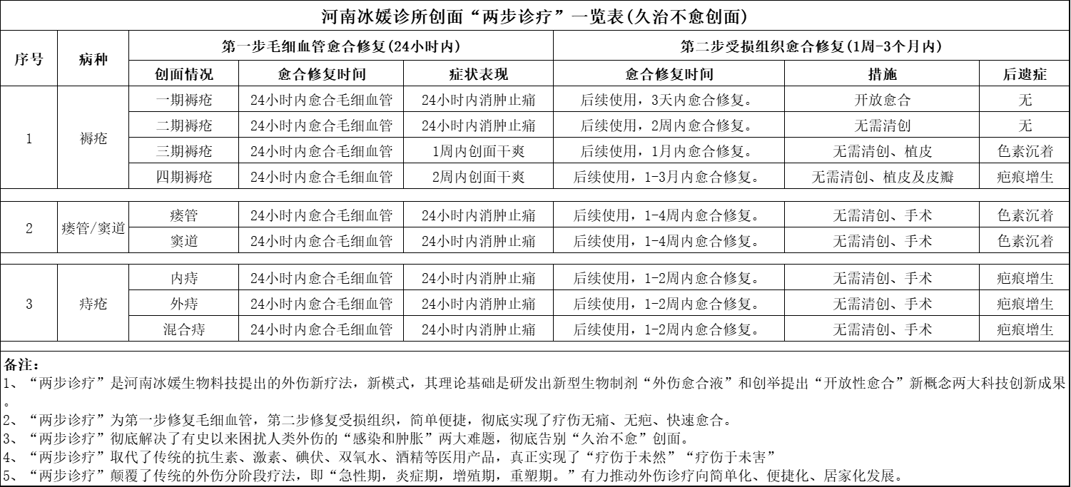
传统疗法面临四大困境:
1. 周期冗长:需经历急性期(0-72小时)、炎症期(3-7天)、增殖期(1-4周)、重塑期(3周以上)四阶段
2. 并发症多:易出现感染、肿胀、疼痛、瘢痕等后遗症
3. 程序复杂:需联合使用抗生素、消毒剂等多种药物
4. 恢复不彻底:瘢痕增生、功能障碍等问题难以避免
革命性"两步走"诊疗体系:
▶ 第一阶段:毛细血管即时修复(数分钟至数小时)
• 采用专利生物制剂"外伤愈合液"
• 快速闭合破损毛细血管
• 阻断组织液渗出
• 建立即时免疫屏障
• 杜绝红肿热痛反应
▶ 第二阶段:软组织高效修复(7日内完成)
• 在正常血供条件下
• 实现血氧营养充分供给
• 促进组织自主修复
• 突破性解决感染与肿胀难题
六大临床突破:
✓ 治疗周期大幅缩短
✓ 感染率大幅下降
✓ 肿胀24小时内基本消除
✓ 浅表创伤24小时内愈合
✓ 无疤痕增生愈合率99%以上
✓ 综合医疗成本大幅下降
九大技术优势:
1. 强效抗感染:即时阻断并消除感染
2. 快速消肿胀:24小时肿胀消退技术
3. 无痛愈合:独创毛细血管修复技术
4. 微痂形成:仅产生生理性愈合薄膜
5. 免缝合技术:90%伤口无需缝合
6. 再生医学:避免植皮等创伤性手术
7. 快速愈合:跨越传统炎症反应期
8. 完美修复:实现皮肤组织原位再生
9. 功能保全:彻底杜绝后遗症发生
该技术已成功应用于急性创伤和慢性创面治疗,其核心制剂"外伤愈合液"可完全取代抗生素、消毒剂等
传统医用产品。这项来自中国的创新技术,正推动全球外伤治疗向居家化、标准化、高效化方向发展,
有望重新定义国际创伤救治标准。

